TPE ÉLEctronique

Voici un schéma représentant le câblage du CONTROL BOY 3 :

Cablâge du Contrôle Boy

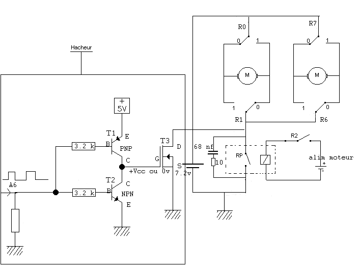
Le schéma ci-dessous, représente le schéma structurel de commande moteur. Nous avons en entrée A6 un signal carré provenant du "Control Boy 3". Si nous avons en entrée, un signal 1, le transistor T1 sera bloqué et le transistor T2 sera Saturé. Il n'y aura donc pas de tension sur l'entrée G (grille) de T3 et donc, les moteurs ne fonctionneront pas. Si nous avons en entrée un signal 0, le transistor T1 sera saturé et le transistor T2 sera bloqué. Le transistor T3 sera saturé et pourra donc commuter la puissance aux moteurs.

Principe de fonctionnement du Hacheur

 

 

Page précédente Page suivante