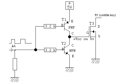
Nous avions un problème avec les moteurs car ils étaient trop puissant et la voiture devenait incontrôlable cela venait du l'alimentation, on voulait réduit l'alimentation mais le problème c'est que pour le démarrage les moteurs demande une grande puissance. il fallait alors modifier l'alimentation mais après le démarrage.
afin de modifier la puissance de l'alimentation on a fait un petit système que l'on a nommé Hacheur.
![]() |
En fonction du signal qui entre en A6 la puissance sera divisée par 2 si la fréquence du signal en A6 et de 1/2...etc
Example:
Avant le passage dans la Hacheur:
![]() |
Après la passage dans le Hacheur:
![]() |
La puissance a été divisé par 2.